

スポンサード リンク
電気蓄音機ME-5を部品どりとして購入し、クリスタルカートリッジはKANARIYAで使用、真空管のアンプ部も使えそうだったので何かできないかと考えギター用アンプを作ってみようと思い立った。
なお、組み立て・調整は自己責任の上で行ってください。
このサイトは個人の趣味の備忘録として作成しています。



左側は使用可能かどうかを確認しています。(危険ですが)真ん中が使用可能なアンプ部、右側が以前ME-5でコンデンサを新品に交換したアンプ部で、今回は真ん中のをME-5に取り付けて右側のを今回のアンプに使用することにした。



箱を作るのは大変なのと、ギターアンプ用のスピーカを別途購入するのも面倒なので、近くのリサイクルショップを見に行くとちょうど手ごろなYAMAHAのギターアンプが1000円で販売していたので即購入した。



パネルの作成をする。元のパネルについていた基板を外し赤線の通りにカナノコで切った。次に必要な穴だけ残し後はボール紙で蓋をして黒のリメイクシートを張ってみた。



スピーカ部分はもともと貼ってあった布をはがし、また100円ショップで購入した布を貼り付けてみた。コーナーガードが壊れていたのでネットで購入した。注文時によく説明を読んでいなかったので納品されるまで1ヶ月近くかかった。



パイロットランプは青色のLEDを使用するのだが電源は100V直なのでそれに対応する回路を作成した。(左の写真)ME-5に付いていたアウトプットトランスが断線していて使用できなかったため、東栄変成器(株)さん製のアウトプットトランスを購入し使用した。



パネルの配線をして、ME-5のアンプ部を取り付けてテストをしたが、ギターから直接だと音が出てこない。念のためにインプットトランスを逆付けしてみたのだが。やはりアンプ部だけでトーンコントロール部がないせいだろう。ただ、エフェクターを経由するといい感じで音が出るのでこれで良しとした。
ボリュームを最初は手持ちの50kΩAカーブを使用したが、音量調節がうまくできなかった(ボリュームを最大に近くまで回さないと音量が上がらなかった)ので50kΩBカーブに変えたところ回すのと同じく音量も上がっていった。
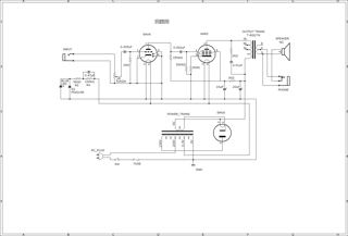
回路図をクリックするとPDFが出ます。
ジャンクで購入した真空管レコードプレーヤーがピックアップ不良で音が出ないため、このプレーヤーのアンプ部分を交換することによりエフェクターを通さずに音が出るかもしれないと思い交換してみる。ついでにヘッドホンジャックも追加する。
パネルを外し、中のジャックを取り付ける。右が取り付けて配線したところ。
左がプレーヤーから取り出したアンプ部。一部不安ありのコンデンサを新品に交換した。思った以上にアンプのシャーシが大きかったので無理やり取り付けた。電源トランスは外して別付けにした。左写真の黒い丸いのはボリュームなのでこれも外した。
早速ギターをつなげて音出しをすると以前に比べて数倍音量が大きくなった。前はSPレコード用の真空管レコードプレーヤーを使用、今回はEP・LPレコード用の真空管レコードプレーヤーの違いかもしれない。交換してよかった。
道楽の部屋について
2008 © umacamelife.net