

スポンサード リンク
左の写真は、完了した写真で購入時の写真を撮るのを忘れていた。
久しぶりにラジオを聞こうと思ったら、話している内容が聞き取れないほど音割れが発生したため、修理をする。
なお、改造・調整は自己責任の上で行ってください。
ラジオのダイヤル糸が切れていている。シャーシのなかのコンデンサ等が爆発したのか齧られたのか数個破損していた。
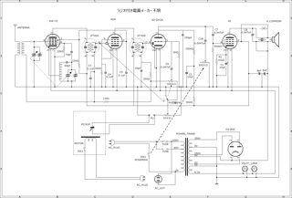
作製した回路図通り、配線と齧られていると思われるコンデンサ等を交換し、切れていたダイアルの糸もいつものタコ糸を使って調整できるようにした。回路図をクリックするとPDFファイルが表示されます。
電源を入れてみた。爆発せずラジオから声が聞こえてきたがハム音がすごい。レコードを確認、モーターは回ったが針を落とすと音がしない。
ピックアップを外してみた。断線しているかと思ってテスターで通電テストをしたらだ断線はしていなかった。ただ黒いゴム部分が固まっていたので分解清掃をする。
分解して黒いゴムを取り除き組み立てた。黒いゴムの代わりにホットボンドをつけた。アームに取り付けてレコードをかけると音が出た。ただ、ハム音がすごい。
ハム音対策でネットを閲覧していたら、「超入門:真空管これ」さんに載っていた回路を参考に追加したところハム音はしなくなった。再度回路図を作ったので載せておきます。回路図をクリックするとPDFファイルが表示されます。
レコードのトーンアームがガタガタし音がビビるので(修理しようと思ったが経年劣化で難しいので)ナイロンのひもを巻き付けたところガタもなくなり、音もビビらなくなった。
これで修理は完了。
2024年11月に久しぶりにラジオを聞こうと電気を入れた。文化放送を聞こうとダイアルを合わせたら音割れがひどく何を話しているかわからない。他の局にしてみても同様。念の為レコードをかけてみたが同じく音割れする。真空管(UZ42)が経年劣化でだめなのか予備と交換してみたが変わらない。
あとはスピーカーの劣化またはアウトプットトランスの劣化と思われる。ただ、この蓄音機のスピーカーはトランスと一体型となっているので両方交換してみる。
このスピーカーは、コイルにUZ42の3ピンが直接つながっている。ためしに新しいアウトプットトランスと違うスピーカをつなげただけでは音は出なかったので回路変更が必要と思われる。
スピーカーのコイル間の抵抗を計測すると、1.5KΩある。UZ42の3ピンと0Vの間に2KΩの抵抗を挟んでスピーカーとつないで見る。スピーカーはCDラジカセから外したのを使用する。
トランスとスピーカーをつなげて、ラジオをつけると音は出るがくすんでいる。抵抗を2KΩから4KΩに増やしてみるとくすみも消えて音割れもせずクリーンな音が出るようになった。
無理やりスピーカーをつけた。再度回路図をつけます。